湖南农大新研究:吃猪油能抗炎,有利于脂肪分解、控制体重,放心吃
- - 阅 780不要害怕吃油脂,不要害怕吃优质脂肪,又添新证了。
湖南农业大学团队,在nature上新发表研究,证实猪油不仅能抗炎,而且有利于脂肪分解,控制体重。
Nature:猪油抗炎、有利于控制体重
这项研究,研究人员采用含有25%脂肪能量的全食物饮食(Whole-food diets),模拟人类的中等油脂、干净饮食的摄入。
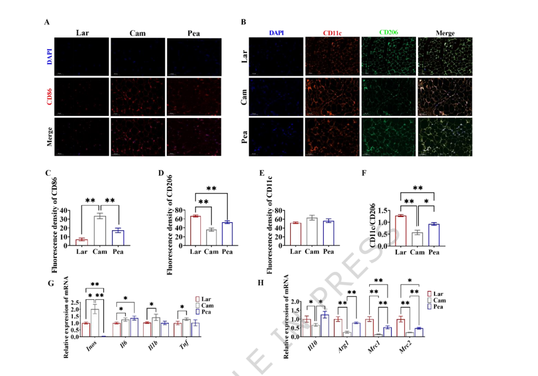
给小鼠喂食3种油脂,分别是猪油(Lard)、山茶油(Camellia seed oil)、花生油(Peanut oil),持续喂养24周。
结果发现,猪油组的表现非常好,在炎症的降低、脂肪分解和体重控制上。①

→降低炎症
通过免疫荧光分析和基因表达检测,研究发现猪油能够调节巨噬细胞的极化状态:
猪油组显著促进了具有抗炎作用的M2型巨噬细胞(标志物为 CD206, Arg1, Il10)的极化 。
相比之下,摄入山茶油和花生油的小鼠脂肪组织中,促炎的M1型巨噬细胞(标志物为 CD86, Inos, Tnf, Il1b)水平更高 。

猪油组脂肪组织中的活性氧(ROS)水平也显著低于山茶油组和花生油组 。
另外,猪油组显著提高了超氧化物歧化酶 (SOD) 和谷胱甘肽 (GSH) 的活性,并降低了氧化损伤标志物 丙二醛 (MDA) 的水平 。

→有利于脂肪分解、控制体重
与另外的2组植物油相比,猪油组小鼠虽然体重较高,但其精益体重(Lean body mass,LBM)比例显著增加。
精益体重(尤其是肌肉)是身体消耗热量的“大户”。精益体重比例越高,基础代谢率就越高。
猪油组小鼠增加的重量更多来自于肌肉或内脏组织的健康维持,而不是单纯的赘肉(脂肪)。

猪油组上调了与脂质分解相关的基因(如 Atgl, Hsl, Cpt1)和蛋白质(ATGL, P-HSL),从而有效减少了脂肪沉积 。

猪油组的核心机制:牛磺胆酸
→牛磺胆酸是什么?
牛磺胆酸(TCA),是人体及多种哺乳动物(如牛、羊)胆汁中的主要成分之一。
由胆酸(Cholic Acid)与牛磺酸(Taurine)在肝脏中结合而成,并由肠道微生物参与代谢循环,它通常以牛磺胆酸钠(胆盐)的形式存在。

图片来自https://www.sciencedirect.com/
牛磺胆酸在人体内扮演着多重角色,最核心的功能集中在消化和代谢:
1.辅助脂肪消化与吸收
当你在进食含油脂的食物后,胆囊会释放胆汁进入小肠。TCA 能将大块的脂肪颗粒乳化成微小的脂滴,增加脂肪酶的接触面积。
从而帮助身体吸收脂肪和脂溶性维生素(如维生素 A、D、E、K)。

图片来自https://www.shutterstock.com/
2.维持胆固醇稳态
胆汁酸的合成是人体消耗胆固醇的主要途径。TCA 的生成和排出有助于调节体内胆固醇水平。
3.信号分子作用
近年来研究发现,TCA 不仅仅是消化液。它还可以作为信号分子,通过激活细胞上的受体(如 FXR 和 TGR5)来调节能量代谢、血糖平衡以及炎症反应。
4.肠道菌群互动
TCA 进入肠道后,会被肠道细菌进一步代谢。它与肠道微生态互为影响,对维持肠道健康有重要意义。
总结一下,牛磺胆酸就像是身体自产的“超级洗涤剂”👇
没有它,我们吃进去的油腻食物将很难被消化,身体也会面临脂溶性营养素缺乏和胆固醇堆积的问题。

图片来自https://www.vedantu.com/
在这项nature的研究中,猪油,通过调节肠道微生物群或肝脏代谢,“诱导”了小鼠血清中产生更高水平的牛磺胆酸,也就是TCA。
→降低炎症:TCA与ARG1的互动

TCA 与 M2 型巨噬细胞的标志物 ARG1 蛋白具有很强的结合力(-8.594 kcal/mol)。
这种相互作用促进了 M2 型细胞的极化,释放抗炎因子(如 Il10),从而修复受损的脂肪组织环境。

→减少脂肪沉积:TCA与CPT1的互动

分子对接研究显示,TCA 能以极高的亲和力(-8.148 kcal/mol)与 CPT1(脂肪氧化过程中的限速酶)结合。
这种通过氢键和静电相互作用的稳定结合,有助于维持 CPT1 的活性,从而加速脂肪的燃烧。

→猪油,如何诱导TCA升高的?
虽然这篇论文的核心重点在于 TCA 升高后产生的抗炎效果,但研究也探讨了这种“诱导”发生的可能途径:
1.肠道微生物群的调节
研究通过相关性分析发现,血清中的 TCA 水平与某些特定的肠道细菌(如 Alistipes)呈显著正相关。
这表明猪油中独特的脂肪酸组成(主要是饱和脂肪酸与单不饱和脂肪酸的特定比例)改变了肠道菌群的结构。

2.肠肝循环的影响
猪油的摄入可能刺激了胆汁酸的合成或重新吸收。
特定的肠道细菌可以调节初级胆汁酸向次级胆汁酸的转化,或者通过抑制某些降解菌,导致血清中 TCA的积聚。
3.脂肪酸比例的特殊性
猪油虽然含有饱和脂肪(SFA),但其 Ω-3/Ω-6 比例,相对于花生油等更有利。
这种成分可能通过影响肝脏中参与胆汁酸合成的酶,如 CYP7A1 等,来间接调节 TCA 水平。
猪油放心吃,还有这些优点
→稳定、耐高温
猪油的烟点约为 190°C 左右。相比于大豆油、玉米油等不饱和脂肪酸较高的植物油,猪油在高温煎炸炒时更稳定,不容易产生反式脂肪和促炎的氧化物质。

图片来自https://www.greatheritagefarm.com
所以,猪油是非常适合作为日常油脂来使用。
→烘焙“搭子”
猪油的脂肪分子较大,做面点(如酥饼、派皮、生煎包)时能产生完美的分层和酥脆感,这是普通液体植物油很难达到的物理效果。
→富含油酸,心血管友好
其实猪油,它的单不饱和脂肪酸含量接近 50%,甚至高于黄油。
这种单不饱和脂肪酸,主要是油酸(Oleic acid),橄榄油的主要成分也是这个。

图片来自https://www.chemistryworld.com/
这项荟萃分析纳入了13项研究,与低摄入量相比,高摄入量降低了橄榄油显著降低了心血管疾病风险和全因死亡率。而且每天摄入不超过20克就能带来这些益处。②

→天然维生素D来源
猪油是极少数含有天然维生素D的陆生动物脂肪,当然溜达猪、阳光猪更好啦~

图片来自https://thecounter.org/
这项实验的结果显示,每天接受阳光照射的猪(Sun-exposed),其脂肪组织中的维生素D3含量显著增加。③

而来自美国农业部的数据,每100g猪油中含有约102IU的维生素D,虽然看起来不算高,但在油脂类食物中已经非常罕见了。

→肠道友好、更易被人体吸收
2025年的一些最新研究显示,相比于过量食用某些精炼植物油,适量摄入猪油的小鼠肠道菌群多样性更高,乳杆菌等有益菌更丰富。
猪油中约 65% 的棕榈酸位于甘油三酯的 sn-2 位,也就是中间位置。
这种结构与人乳脂肪高度相似,使其极易被吸收,且不容易在肠道内形成钙皂(钙皂会破坏菌群平衡)。④
→猪油炒菜,更好吃
有一句说的是,“素菜用荤油”,是因为猪油能更好地包裹纤维素。
猪油含有约 40%-50% 的饱和脂肪酸,在炒菜时,随着温度稍微下降(即使还在盘子里),它的黏度会迅速增加,表现出更强的“半固态”趋向。
素菜,特别是绿叶菜,在受热时会析出水分。植物油容易与水分离,形成“水油分离”的状态;
而猪油的分子结构使其能更好地在蔬菜纤维表面形成一层稳定的油脂薄膜。这层膜不容易滑落,能牢牢挂在纤维素上,从而减少了油的浪费。

图片来自https://www.seriouseats.com/
当油脂填充了粗糙的纤维,我们在咀嚼时,牙齿接触到的是顺滑的油脂层,而非坚硬的纤维。让原本干涩的蔬菜变得软糯可口~
→加工、保存极简
相比于需要脱色、脱臭、溶剂浸出的精炼植物油,猪油通常只需简单的加热熬制,无化学溶剂残留。
因为含有较高比例的饱和脂肪,它在常温下是固态,极不易氧化变质,比植物油更耐存放。
关键的瘦龙说
猪油的好处有很多,之前也写过,感兴趣的朋友可以看看这一篇:吃猪油的10大好处。
猪油,对于调节我们的神经系统,维持激素平衡,稳定情绪也很重要。

大家千万不要害怕吃脂肪,优质的油脂非常重要,吃油并不会直接就让我们发胖。
我们的身体可是很精密的,它会把吃进去的食物和营养消化、吸收、再分配到身体需要的地方去。
猪油是被误解最深的一种脂肪,现在它总算是慢慢“熬”出来了~~
⭐关注【瘦龙健康】,觉得有用的话,可以点个在看。
低碳减肥必须有专业人士知道,如果你感兴趣可以联系我们,瘦龙有低碳减肥的专业人士辅导你,我们有科普课程。↓↓

====进群、领取食谱,联系瘦龙=====
上百款瘦龙优选的高性价比健康补剂和低碳美食产品任你挑选哦,大家一定要关注哦

长按图片扫码关注哦
瘦龙每天都在公众号(瘦龙健康)这里发布文章,大家一定要关注哦。关注公众号后,请回复食谱二字,获取食谱。
如果你想进群,可以扫描下面的码哦

原文地址:http://www.chinalowcarb.com/lard-helps-with-weight-loss-and-inflammation/关注微信公众号:『瘦龙健康』,及时获取最新低碳生酮相关的文章,公众号回复减肥,糖尿病,获取相关科普文章推荐。 
